更新時間:2025-03-05
點擊次數:1173
本研究作者開發了一種由生姜衍生脂質制成的納米載體(GDNV),用于遞送阿霉素(Dox)治療結腸癌。作者研究發現,GDNV能被結腸癌細胞有效吸收,并在200μmol/l濃度下表現出優異的生物相容性,相比之下,陽離子脂質體會抑制細胞增殖并增加細胞凋亡。GDNV可高效負載Dox,且藥物釋放具有更好的pH依賴性。通過與靶向配體葉酸偶聯,GDNV可將Dox精準遞送至結腸26腫瘤,顯著增強化療效果。該研究展示了天然來源納米顆粒作為治療載體的潛力,有望減輕傳統合成納米顆粒的潛在問題。該研究最后被作者以題名為Edible Ginger-derived Nano-lipids Loaded with Doxorubicin as a Novel Drug-delivery Approach for Colon Cancer Therapy(IF=12.1 ,一區)發表在Molecular Therapy上,接下來小編帶大家一起看看這篇文章的主要研究成果。


1.GDNVs的制備與表征



本研究作者從生姜提取物中分離出大量納米顆粒,并利用透射電子顯微鏡(TEM)和原子力顯微鏡(AFM)鑒定其為納米顆粒。分析結果顯示,生姜納米顆粒富含磷脂酸(PA,占總脂質的47%)、二半乳糖二?;视?/span>(15%)和單半乳糖二?;视停?7%)。這些脂質具有調控膜分裂、融合以及穩定脂質體的特性。通過脂質膜水化法,研究團隊成功將生姜脂質重新組裝為生姜衍生納米載體(GDNVs),分散度低且尺寸分布均勻。實驗發現,GDNVs的形成濃度為5μmol/l,且在256μmol/l的總脂質濃度下可獲得更穩定的尺寸分布。GDNVs在4℃下儲存25d后仍保持穩定,顯示出良好的應用潛力。這些結果表明,生姜脂質可大規模生產為穩定的納米載體,為天然來源納米藥物遞送系統提供了新的可能性。


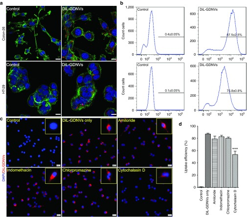
2. GDNVs在結腸癌治療中的細胞攝取和生物安全性研究



本研究作者評估了生姜衍生納米載體(GDNVs)作為結腸癌治療載體的潛力。實驗發現,GDNVs在與Colon-26和HT-29細胞共孵育4h后,被細胞高效攝取。其內化主要通過吞噬作用實現,被細胞松弛素D顯著抑制。細胞毒性實驗顯示,GDNVs在高達200 μmol/l的濃度下對多種細胞的增殖和凋亡無顯著影響,而陽離子脂質體在較低濃度下(>20 μmol/l)即誘導顯著細胞毒性。此外,GDNVs在體內實驗中表現出良好的生物安全性:靜脈注射后未引起小鼠血清中促炎細胞因子水平的顯著變化,組織學分析未發現器官損傷,且在血液中未觀察到溶血現象。綜上,GDNVs在體外和體內均表現出低毒性,且能被結腸癌細胞高效攝取,具有作為結腸癌治療藥物載體的應用前景。


3. GDNVs用于阿霉素遞送:高效負載與pH依賴性釋放



本研究作者評估了生姜衍生納米載體(GDNVs)作為化療藥物阿霉素(Dox)遞送系統的潛力。通過超聲處理,GDNVs利用靜電作用將Dox包裹在生姜脂質雙層結構中,負載效率高達95.9%±0.26%(在生姜脂質濃度為100 μmol/l時)。透射電子顯微鏡(TEM)顯示,Dox-GDNVs呈近乎球形,粒徑約188 nm,zeta電位為-15.5 mV,與未負載藥物的GDNVs相似,這些特性有助于延長血液循環時間和增加腫瘤積累概率。Dox-GDNVs在4℃下儲存25d后仍保持穩定,且藥物負載能力不受影響。
此外,作者研究發現Dox-GDNVs在酸性環境中能夠快速釋放藥物,尤其在pH值為5.5時,釋放速度顯著加快。這種pH依賴性釋放特性使其能夠在腫瘤微環境中高效釋放藥物,減少藥物在正常組織中的分布,從而降低化療副作用,如白細胞減少、血小板減少和胃腸道毒性。綜上得出,GDNVs能夠高效負載Dox并實現pH依賴性釋放,有望成為化療藥物遞送的有效載體。


4. Dox-GDNVs的體外抗腫瘤活性:凋亡誘導與藥物釋放特性



本研究作者通過體外實驗評估了游離阿霉素(Dox)和Dox-GDNVs(生姜衍生納米載體負載的阿霉素)對Colon-26和HT-29結腸癌細胞的抗腫瘤活性,主要通過檢測細胞凋亡來實現。實驗中,細胞分別接受3.25、6.5和13 μmol/l的游離Dox和Dox-GDNVs處理8h,隨后使用annexin V-FITC/PI試劑盒進行流式細胞術檢測。結果顯示,游離Dox和Dox-GDNVs均能以濃度依賴性方式降低細胞存活率,但游離Dox的細胞毒性更強,表明其通過被動擴散快速進入細胞核發揮抗腫瘤作用。而Dox-GDNVs表現出時間依賴性釋放特性,延緩藥物釋放,產生持續細胞毒性作用。
進一步通過電細胞底物阻抗傳感(ECIS)技術實時監測凋亡,發現Dox-GDNVs處理的Caco2-BBE細胞單層電阻呈濃度依賴性下降,而較低濃度的游離Dox即可顯著降低電阻。此外,通過檢測凋亡標志物裂解的半胱天冬酶-3/7,證實了Dox-GDNVs誘導的細胞凋亡。實驗表明,Dox-GDNVs在體外具有良好的抗腫瘤活性,且通過納米載體遞送可實現藥物的緩釋和持續作用。


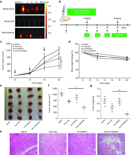
5. Dox-FA-GDNVs的體內腫瘤靶向與抗腫瘤效果研究



本研究通過非侵入性成像技術評估了阿霉素-葉酸修飾的生姜衍生納米載體(Dox-FA-GDNVs)的體內腫瘤靶向能力和抗腫瘤效果。實驗中,DiR標記的GDNVs和FA-GDNVs被靜脈注射到小鼠體內,結果顯示DiR熒光在多個器官中均有分布,其中肝臟熒光強度最高。FA-GDNVs在腫瘤中的熒光強度比普通GDNVs高約2.8倍,表明其具有主動靶向腫瘤的能力。此外,FA-GDNVs在小鼠體內循環48h后仍保持穩定,為藥物在腫瘤部位的積累提供了更長時間窗口。
在抗腫瘤實驗中,攜帶Colon-26腫瘤的小鼠被分為四組(生理鹽水、游離阿霉素、FA-GDNVs和Dox-FA-GDNVs)進行治療。結果顯示,Dox-FA-GDNVs顯著抑制了腫瘤生長,效果優于游離阿霉素。組織學分析也證實,Dox-FA-GDNVs處理的腫瘤切片中癌細胞數量顯著減少。這些結果表明,葉酸修飾的GDNVs能夠增強阿霉素的抗腫瘤效果,同時減少藥物對正常組織的毒性。


6.Dox-FA-GDNVs的抗腫瘤效果:基于Ki67和TUNEL實驗的體內評估



Dox-FA-GDNVs對植入的Colon-26細胞的抗腫瘤效果還通過免疫組化檢測細胞增殖標志物Ki67和TUNEL實驗進行了評估。結果顯示,與接受游離阿霉素治療的小鼠腫瘤相比,接受Dox-FA-GDNVs治療的小鼠腫瘤中Ki67陽性細胞的比例顯著降低。在游離阿霉素治療的小鼠腫瘤中,Ki67陽性細胞的平均比例為64.67%,而接Dox-FA-GDNVs治療的腫瘤中,相應比例僅為10%。
TUNEL實驗表明,在接受生理鹽水或FA-GDNVs治療的小鼠腫瘤中,TUNEL陽性(綠色)凋亡細胞幾乎無法檢測到(分別為4.7%和3.3%)。而在接受游離阿霉素治療的小鼠腫瘤中,凋亡細胞可以被檢測到(占18%),并且在Dox-FA-GDNVs治療的小鼠腫瘤中更為顯著,凋亡細胞占所有癌細胞的43.3%。這些結果證實,Dox-FA-GDNVs比游離阿霉素具有更強的抗腫瘤效果。


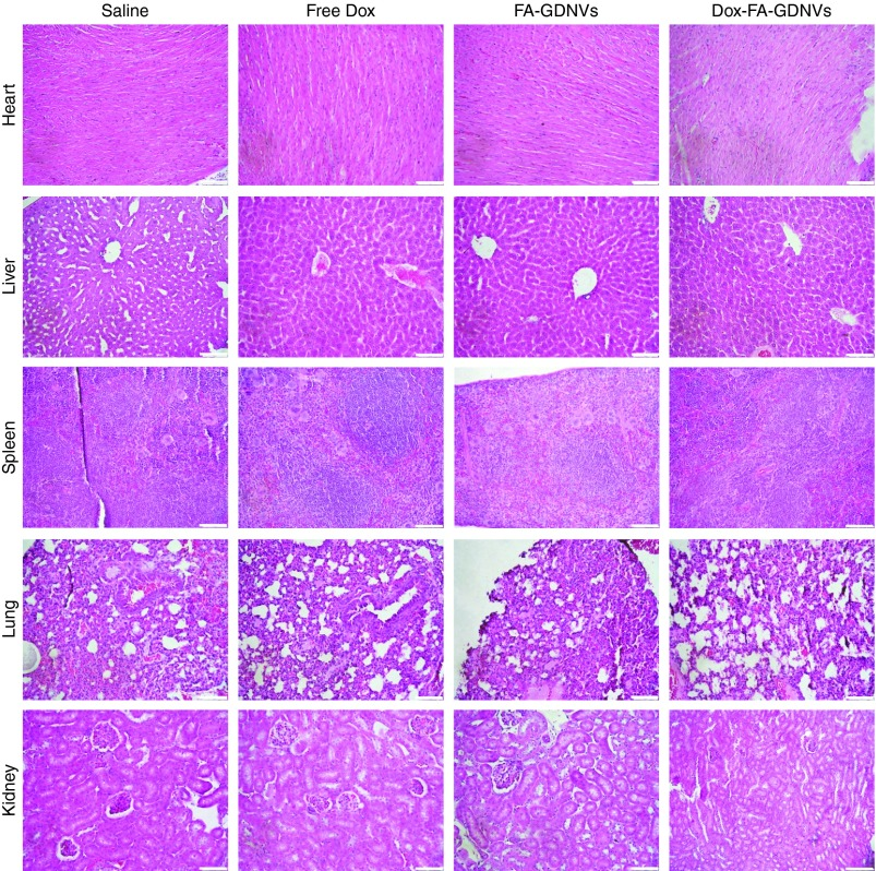
7. 葉酸修飾GDNVs的體內安全性評價:H&E染色分析



作者通過H&E染色(蘇木精-伊紅染色)結果顯示,與生理鹽水處理的對照組相比,各治療組(包括游離阿霉素和Dox-FA-GDNVs)在心臟、肝臟、脾臟、肺和腎臟中均未顯示出明顯的組織或細胞損傷跡象。具體而言,未觀察到心肌纖維化、心組織空泡化、肝細胞水腫、脾臟粒細胞增多、腎臟腎小管空泡化和腎小管擴張伴出血區域,以及肺組織肺泡壁增厚和細胞浸潤等病理變化。這些發現表明,葉酸修飾的GDNVs(FA-GDNVs)作為一種藥物遞送平臺,具有減少游離藥物毒性和不良反應的潛力。

文章小結
本研究作者開發了一種基于生姜衍生脂質的納米載體(GDNVs),用于阿霉素(Dox)的遞送以治療結腸癌。研究發現,GDNVs能被結腸癌細胞高效攝取,且在200 μmol/l濃度下表現出優異的生物相容性,相比之下,陽離子脂質體會抑制細胞增殖并增加細胞凋亡。GDNVs可高效負載Dox,負載效率高達95.9%±0.26%,且藥物釋放具有pH依賴性,能在腫瘤微環境中快速釋放藥物,減少正常組織毒性。通過葉酸修飾(FA-GDNVs),Dox可精準遞送至腫瘤部位,顯著增強化療效果。體內實驗表明,FA-GDNVs在小鼠體內循環48d后仍保持穩定,且通過非侵入性成像技術證實其具有主動靶向腫瘤的能力??鼓[瘤實驗中,Dox-FA-GDNVs顯著抑制了Colon-26腫瘤生長,效果優于游離Dox。免疫組化和TUNEL實驗進一步證實其抗腫瘤效果,而H&E染色分析顯示,FA-GDNVs未引起明顯組織或細胞損傷,具有良好的體內安全性。該研究展示了天然來源納米顆粒作為藥物遞送載體的潛力,有望減輕傳統合成納米顆粒的潛在問題,并為結腸癌治療提供新的策略。
聯系地址
上海市徐匯區銀都路466號聚科生物園1號樓303室聯系郵箱
[email protected]聯系電話
021-51216810聯系QQ
550138389版權所有©2025 上海昆盟生物科技有限公司 備案號:滬ICP備19032849號-2
技術支持:化工儀器網 管理登陸 sitemap.xml